博才白鹤小学2024年秋季招生简章
博才白鹤小学于2014年9月建校,占地约36亩,建筑面积1.2万平方米,现有59个教学班。学校尊崇“道法自然,和而不同”的办学理念,以“健康体魄、学会学习、创新实践、责任担当”为育人目标,努力让每个孩子都成长为健康快乐、阳光灵动的白鹤少年。 目前,学校已逐步形成篮球、羽毛球、拉丁舞、街舞等办学特色,培养了一批批博学多才的白鹤学子。
根据《长沙市人民政府办公厅关于进一步加强普通中小学招生入学管理工作的通知》(长政办发〔2022〕21号)精神和《2024年湖南湘江新区义务教育阶段学校招生工作方案》的有关要求,经学校研究,现将我校2024年秋季招生事宜公告如下:
一基本原则
01依法依规
依据《中华人民共和国教育法》《中华人民共和国义务教育法》等相关法律法规的规定,制定义务教育阶段招生入学政策。
02相对就近、免试入学
按照“公示学区、网络报名、免试入学”的原则招生。
03公开、公平、公正
公开招生信息,加强招生监督,规范招生行为,切实保障招生程序公开、机会公平、结果公正。
二招生对象
本校学区范围内2024年8月31日前年满6周岁的儿童。三类残疾儿童(少年)接受义务教育的入学年龄根据实际可适当放宽。
三招生范围
范围:白鹤社区
主要楼盘:云栖谷、靳江明珠、融创臻苑、华风文殊阁、中塘安置小区。
四招生流程
01网上报名
4月1日—15日,登录“长沙市普通中小学入学报名系统”报名。(若错过网上报名时间可在5月10日之前电话联系学校招生办登记)
02现场审核
第一至四类新生:请家长扫描第一至四类新生报名登记表二维码进行打印填写,于5月25日带齐孩子所属生源类的资料原件和复印件,到学校进行现场审核和新生交流。
第五类新生:请符合条件的进城务工人员子女家长扫描第五类新生报名登记表二维码进行打印填写,于6月8日带齐第五类生源审核资料原件和复印件到岳麓区联丰小学办理登记。
插班生:请家长扫描插班生报名登记表二维码进行打印并填写完整,于6月20日—30日将表中所需提供的资料复印件按顺序装订成册递交到东校区西门传达室并登记。
03时间安排
公开招生信息,加强招生监督,规范招生行为,切实保障招生程序公开、机会公平、结果公正。
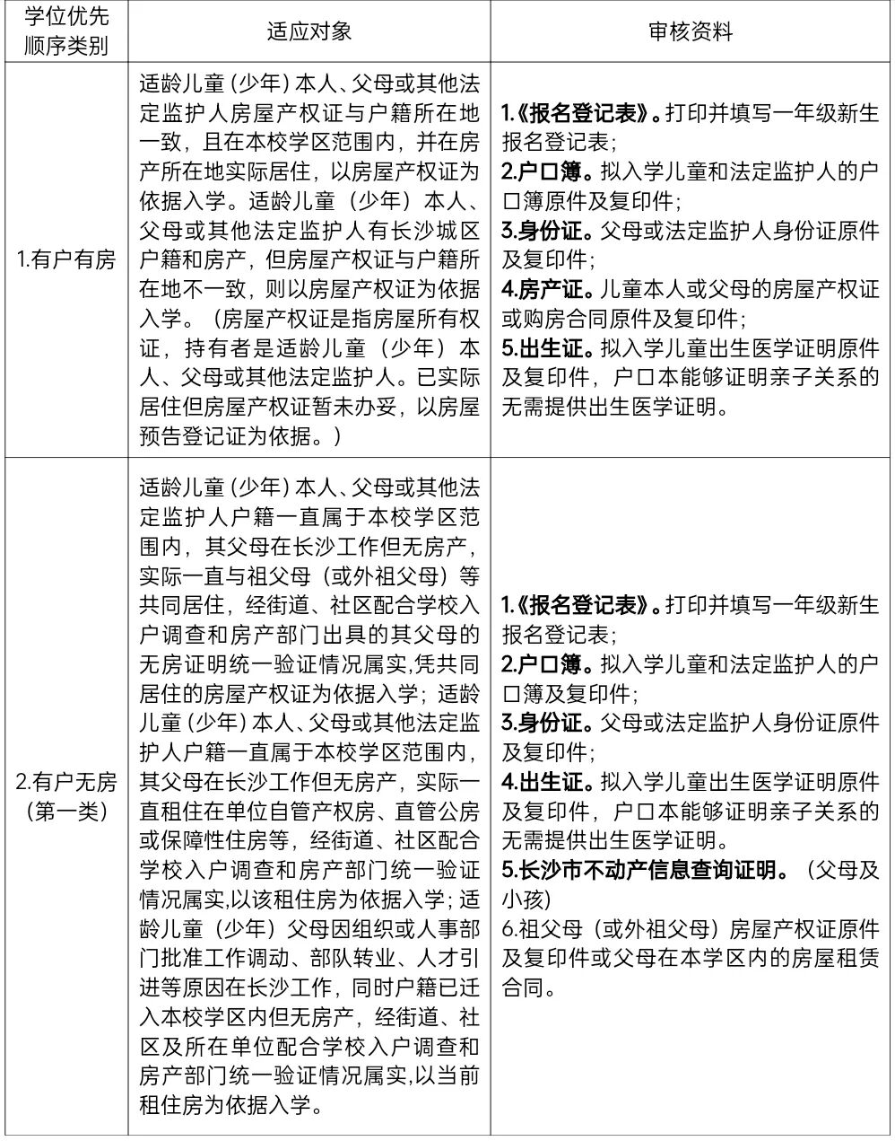
五具体入学条件及资料审核要求如下:


装订要求:请家长按照孩子入学生源类别准备相关原件和复印件,复印件需按审核资料顺序装订成册,装进白色透明文件袋里,并将学生姓名贴于纽扣面的左下角,如图所示:
六温馨提示
1.适龄儿童如在2024年之前已就读一年级并注册全国学籍,导致无法再次注册,届时将予以退回。
2.学校将对所填信息(身份证、户口、房产证或购房合同等)逐一核实查证,请家长诚信报名。
3.请家长关注“长沙市普通中小学生报名系统”平台通知或短信提示,严格按照错峰时间段入校审核资料,遵守现场秩序。5月25日当天密切关注业主群,留意资料审核进度。
4.我校没有委托任何个人或机构代为招生,也不会收取与招生有关的任何费用,请各位家长保持警惕,谨防诈骗。
5.校门口及通道均严禁停车,请家长们把车停在周边小区,步行入校。
七补充说明
1.该招生公告最终解释权归博才白鹤小学。
2.博才白鹤小学东校区招生咨询电话:0731——89722631。
3.咨询时间:工作日上午8:30——12:00 ,下午2:00——5:00(如遇占线请换时间拨打或来校咨询)
图1:第1.2.3.4类报名登记表
图2:“不动产查询”微信公众号
图3:第五类报名登记表
图4:插班生报名登记表
经营许可证编号:
京ICP备05067667号-32 | 京ICP证060601号|
京网文(2016)5762-750号 |
京公网安备11010802021790号
Copyright 2011-2026 新东方教育科技集团有限公司, All Rights Reserved
新媒体平台资质审核电话:010-60908000-8941
博才白鹤小学于2014年9月建校,占地约36亩,建筑面积1.2万平方米,现有59个教学班。学校尊崇“道法自然,和而不同”的办学理念,以“健康体魄、学会学习、创新实践、责任担当”为育人目标,努力让每个孩子都成长为健康快乐、阳光灵动的白鹤少年。 目前,学校已逐步形成篮球、羽毛球、拉丁舞、街舞等办学特色,培养了一批批博学多才的白鹤学子。
根据《长沙市人民政府办公厅关于进一步加强普通中小学招生入学管理工作的通知》(长政办发〔2022〕21号)精神和《2024年湖南湘江新区义务教育阶段学校招生工作方案》的有关要求,经学校研究,现将我校2024年秋季招生事宜公告如下:
一基本原则
01依法依规
依据《中华人民共和国教育法》《中华人民共和国义务教育法》等相关法律法规的规定,制定义务教育阶段招生入学政策。
02相对就近、免试入学
按照“公示学区、网络报名、免试入学”的原则招生。
03公开、公平、公正
公开招生信息,加强招生监督,规范招生行为,切实保障招生程序公开、机会公平、结果公正。
二招生对象
本校学区范围内2024年8月31日前年满6周岁的儿童。三类残疾儿童(少年)接受义务教育的入学年龄根据实际可适当放宽。
三招生范围
范围:白鹤社区
主要楼盘:云栖谷、靳江明珠、融创臻苑、华风文殊阁、中塘安置小区。
四招生流程
01网上报名
4月1日—15日,登录“长沙市普通中小学入学报名系统”报名。(若错过网上报名时间可在5月10日之前电话联系学校招生办登记)
02现场审核
第一至四类新生:请家长扫描第一至四类新生报名登记表二维码进行打印填写,于5月25日带齐孩子所属生源类的资料原件和复印件,到学校进行现场审核和新生交流。
第五类新生:请符合条件的进城务工人员子女家长扫描第五类新生报名登记表二维码进行打印填写,于6月8日带齐第五类生源审核资料原件和复印件到岳麓区联丰小学办理登记。
插班生:请家长扫描插班生报名登记表二维码进行打印并填写完整,于6月20日—30日将表中所需提供的资料复印件按顺序装订成册递交到东校区西门传达室并登记。
03时间安排
公开招生信息,加强招生监督,规范招生行为,切实保障招生程序公开、机会公平、结果公正。
五具体入学条件及资料审核要求如下:


装订要求:请家长按照孩子入学生源类别准备相关原件和复印件,复印件需按审核资料顺序装订成册,装进白色透明文件袋里,并将学生姓名贴于纽扣面的左下角,如图所示:
六温馨提示
1.适龄儿童如在2024年之前已就读一年级并注册全国学籍,导致无法再次注册,届时将予以退回。
2.学校将对所填信息(身份证、户口、房产证或购房合同等)逐一核实查证,请家长诚信报名。
3.请家长关注“长沙市普通中小学生报名系统”平台通知或短信提示,严格按照错峰时间段入校审核资料,遵守现场秩序。5月25日当天密切关注业主群,留意资料审核进度。
4.我校没有委托任何个人或机构代为招生,也不会收取与招生有关的任何费用,请各位家长保持警惕,谨防诈骗。
5.校门口及通道均严禁停车,请家长们把车停在周边小区,步行入校。
七补充说明
1.该招生公告最终解释权归博才白鹤小学。
2.博才白鹤小学东校区招生咨询电话:0731——89722631。
3.咨询时间:工作日上午8:30——12:00 ,下午2:00——5:00(如遇占线请换时间拨打或来校咨询)
图1:第1.2.3.4类报名登记表
图2:“不动产查询”微信公众号
图3:第五类报名登记表
图4:插班生报名登记表